Дослідники, розглядаючи міграцію, зосереджуються на її причинах, наслідках, вимірах у цифрах, проте не дають визначення предметові обговорення. Але потреба в чіткому визначенні є і вона стає все актуальнішою, якщо зважити на зростаючу диверсифікацію міграційних потоків. Для полегшення вивчення як давно існуючих, так і нових видів міграцій важливо чітко детермінувати якнайширше коло цих видів та класифікувати їх за певними критеріями.
Термін "міграція" походить від латинського слова migratio, що означає переміщення, переселення. Соціологічний словник визначає міграцію як "географічний рух індивідів або груп індивідів, тобто мобільність людей у вужчому або ширшому географічному просторі" [35, с. 224]. Схоже тлумачення міститься і в демографічному енциклопедичному словнику: "Міграція населення — переміщення людей (мігрантів) через кордони тих чи інших адміністративно-територіальних одиниць зі зміною місця проживання назавжди або на більш-менш тривалий час" [3, с. 251]. А. Хомра під міграцією населення розуміє "територіальні переміщення населення, пов’язані зі зміною місця проживання" [31, с. 7].
Як бачимо, у цих (та й багатьох інших) визначеннях не беруться до уваги короткотермінові міграції та не зазначається, на який саме період потрібно змінити місце проживання, аби ця зміна вважалася міграцією.
Ряд дослідників ширше тлумачить поняття міграції. Так, С. Каслс розділяє внутрішню і міжнародну міграцію. Міграцією він називає перетин кордону політичної чи адміністративної одиниці, внутрішньою міграцією — рух з одного ареалу (провінції, округу чи муніципалітету) в інший в межах однієї країни, а міжнародною — перетин кордонів, які відділяють одну з близько 200 існуючих у світі держав від іншої, вважаючи при цьому міграцією тільки переселення на певний період часу, мінімально на півроку чи рік [10, с. 27 - 28].
Приблизно так само визначає міграцію і Юридична енциклопедія: "Міграція — переселення, переміщення населення: всередині країни — внутрішня міграція населення, з однієї країни до іншої — зовнішня міграція населення" [27]. А. Романюк говорить про офіційну та нелегальну форми міграції: офіційна – коли людина змінює місце свого постійного проживання, включаючи і переїзд на постійне проживання за кордон, на підставі офіційного дозволу сторони, яка приймає; нелегальна міграція – коли такого дозволу немає [23, с. 21 - 22].
М. Пулен розглядає міграцію у просторовому й часовому вимірах. З точки зору просторового виміру, "міжнародна міграція — це зміна країни звичного місця проживання", тобто місце виїзду та в’їзду — дві різні країни, а в ході міграції перетинається, як мінімум, один кордон. Часовий критерій пов’язаний з визначенням звичного місця проживання індивіда, для чого встановлюється тривалість та причини проживання у відповідному місці [22, с. 14 - 15]. Суттєвим недоліком цього визначення є те, що воно стосується винятково міжнародної міграції.
Ю. Римаренко міграцією населення вважає "переміщення людей (мігрантів) через кордони тих або інших територій зі зміною місця проживання назавжди або на тривалий час. Оскільки міграція населення складається з міграційних потоків, поняття міграції застосовують і в множині — міграції" [14, с. 740]. До цього визначення Т. Драгунова додає чинники, які спонукають людей мігрувати.
Суть міграції вона розуміє як "переміщення людей між населеними пунктами, регіонами, країнами, зумовлене економічними, політичними, етнічними та релігійними чинниками і пов’язане зі зміною на різні терміни місця проживання" [5, с. 73].
В. Шелюк пропонує дещо ширше визначення міграції: "Міграція — це поняття, яке відображає соціально-економічні і демографічні процеси, сукупність переміщень, які здійснюються людьми між країнами, регіонами однієї країни, різного виду поселеннями та інші види переміщень" [33, с. 46 -47]. У свою чергу, М. Окольскі твердить, що термін "міграція" використовується тоді, коли увага звертається на мотив остаточного переселення.
Такий підхід дещо застарів; автор пропонує розглядати міграцію в контексті ширшого поняття "рух", що включає розмаїтість типів і форм людської мобільності, які взаємопереплітаються й трансформуються одні в інші [16, с. 51]. Отже, тут не береться до уваги тимчасова (або, як її ще називають, сезонна, маятникова або човникова) міграція, унаслідок чого суттєво звужується саме розуміння міграції як різнопланового явища; тому доводиться втискати її в рамки ширшого поняття – "руху".
Цікавим є визначення А. Сові: "Стосовно населення термін "міграція" відповідає будь-якому переміщенню досить великої кількості людей, за винятком пересування військових частин" [25, с. 339]. Дискусійним тут лишається питання, чи варто вважати військові частини населенням, а чи зараховувати їх лише до військового потенціалу держави. З одного боку, зарахування цих потоків до міграційних було би помилковим, оскільки вони не є просто примусовим переселенням, в організації якого бере участь держава; це переміщення людей як військової сили держави, але з іншого — це таке ж переміщення людей, як і всі інші. Тому дозволимо собі не погодитись з А. Сові.
Ми вважаємо, що міграція – це перетин адмістративного кордону, добровільний чи примусовий просторовий рух осіб чи груп осіб від місця (країни) виїзду до місця (країни) в’їзду за наявності або без неї законних підстав на певний період часу або назавжди, що може вести за собою зміну постійного місця проживання; цей рух включає в себе еміграцію та імміграцію. Звідси мігрант — особа, яка здійснює міграцію.
У ХІХ – ХХ століттях внаслідок формування національних держав (або націй-держав) утвердились принципи громадянства і особистої свободи, визначились кордони країн і, як результат, виокремились три основні компоненти міграції: країна походження, країна призначення та сам мігрант, а також з’явились широковживані зараз поняття "еміграція" та "імміграція" [7, с. 64; 1, с. 101].
Еміграцією в науковій літературі часто називають: 1) переселення (добровільне чи вимушене) в іншу країну на постійне або тимчасове (на тривалий термін) проживання, яке має економічні, політичні, релігійні причини; 2) місце або час перебування за межами батьківщини після такого переселення; 3) сукупність емігрантів, що проживають у певній країні [3, с. 538; 27, с. 501]. Імміграція — це в’їзд (вселення) громадян однієї держави в іншу на постійне чи тимчасове (як правило, тривале) проживання [3, с. 145; 27].
Пропонуємо дещо ширше визначення еміграції як насамперед соціального процесу. Еміграція — перетин адміністративного кордону, добровільний або примусовий виїзд осіб чи груп осіб з місця (країни) проживання на законних або незаконних підставах на певний період або назавжди, що передбачає подальшу імміграцію, тобто перетин адміністративного кордону, добровільний або примусовий в’їзд осіб чи груп осіб на місце (чи в країну) призначення (або нове місце проживання) на законних або незаконних підставах, на певний період або назавжди.
Відповідно, емігрант — це особа, яка здійснює еміграцію, а іммігрант — особа, яка здійснює імміграцію. У процесі міграції завжди є точка, коли емігрант стає іммігрантом, а еміграція — імміграцією, і цією точкою є перетин адміністративного кордону.
Далі розглянемо, як дослідники класифікують міграцію та які її різновиди виокремлюють.
Довідкова література найчастіше називає такі види міграції, як зовнішня (міжконтинентальна та континентальна) і внутрішня, організована та неорганізована, добровільна та примусова (або, як А. Дмитрієв її називає, міграція працівників і спеціалістів та міграція біженців), зворотна та незворотна, або у ширшому розумінні маятникова (до одного місяця), сезонна (від місяця до року), довготермінова (понад рік) та постійна (не передбачає повернення на батьківщину) [3, с. 251; 27; 35, с. 224 - 225; 12, с. 133 - 134; 4, с. 6].
Такий набір термінів зустрічається і в іншому трактуванні. Епізодичні міграції — це ділові, рекреаційні та інші поїздки, що відбуваються не тільки нерегулярно в часі, але й не обов’язково в одних і тих же напрямках. Маятникові міграції — це щоденні або щотижневі поїздки від місць проживання до місць роботи (і назад), що розмішені в різних населених пунктах.
Сезонні міграції — це переміщення переважно працездатного населення до місця тимчасової роботи і проживання на певний термін зі збереженням можливості повернення в місця постійного проживання. Незворотний вид (або переселення) — міграція, що передбачає зміну постійного місця проживання [24, с. 22 – 24]. А. Адеподжу розділяє міграції за тривалістю так: короткотермінові (менше двох років), середньотермінові (від двох до десяти років), довготермінові (більше десяти років) та постійні (понад двадцять років) [1, с. 106].
А. Ічдуйґу наводить таку класифікацію міжнародної міграції:
- постійні переселенці;
- тимчасові робітники-контрактники;
- тимчасові працівники-професіонали;
- нелеґальні працівники;
- особи, що шукають притулку;
- біженці;
- транзитні мігранти [9, с. 133].
С. Колінсон виокремлює чотири види міжнародних міграцій:
- міграції економічні добровільні (трудові мігранти);
- міграції політичні добровільні (наприклад, міграція євреїв до Ізраїлю);
- міграції політичні вимушені (потоки класичних "біженців";
- міграції економічні вимушені (біженці з місць екологічних та інших видів катастроф) [34, с. 2].
Згідно з класифікацією міжнародної міграції ООН, визначається п’ять її основних різновидів:
- іноземці, що приїжджають у країну для навчання;
- мігранти, що приїжджають на роботу;
- мігранти, що приїжджають для об’єднання або створення нових сімей;
- мігранти, що приїжджають для постійного поселення;
- іноземці, яких допускають у країну з гуманітарних міркувань (біженці, особи, що шукають притулку тощо) [8, с. 38].
Наведемо ще дві класифікації міжнародних мігрантів, серед яких перша називає:
- легальних переселенців на постійне проживання;
- зареєстрованих трудових мігрантів: тимчасових некваліфікованих або низько кваліфікованих робітників та тимчасових висококваліфікованих працівників;
- мігрантів-інвесторів з високорозвинених країн;
- нелегальних мігрантів;
- осіб, що шукають притулку;
- осіб зі статусом біженців;
- біженців de facto (осіб, які одержали тимчасовий притулок);
- екологічних мігрантів [13, с. 325 - 327].
Друга включає у перелік:
- тимчасових мігрантів-робітників;
- висококваліфікованих та ділових мігрантів;
- нелегальних мігрантів;
- біженців;
- осіб, що шукають притулку;
- вимушених мігрантів;
- членів сімей мігрантів;
- реемігрантів (осіб, що повертаються на батьківщину) [10, с. 28-30].
І. Царенко називає чотири категорії іммігрантів з точки зору правового статусу:
- переселенці, що стали громадянами країни імміграції;
- іноземці з постійним дозволом на проживання;
- тимчасові мігранти, що мають візу і дозвіл на роботу;
- нелегальні іммігранти [32, с. 53].
Етнопсихологи виокремлюють лише три категорії емігрантів:
- переселенці — назавжди залишають батьківщину;
- візитери — довший час живуть в чужій країні (дипломати, студенти, бізнесмени);
- туристи [28, с. 135].
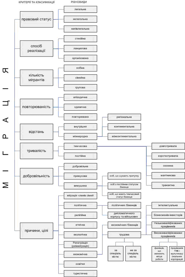
Більшість з наведених класифікацій відображає лише певний аспект міграції (причини, тривалість, правовий статус мігрантів тощо) або застосовує різні критерії для однієї класифікації. Тому вважаємо за доцільне запропонувати зведену схему класифікації міграцій, здійснену за певними критеріями (таблиця 1). Вона відповідає полісемантичному характеру міграції як соціального феномена і дозволяє здійснити перехід від теоретичного підґрунтя до реалізації його положень у конкретно-соціологічних дослідженнях шляхом відповідної операціоналізації запропонованих понять.
За правовим статусом міграції поділяють на легальні, нелегальні та напівлегальні. Легальні міграції — це перетин міжнародних кордонів на законних підставах, тобто за наявності в’їзної візи на певний термін або, при перебуванні в іншій країні, продовження терміну її дії [14, с. 130]. Більшість дослідників за цим критерієм називають тільки два види міграції — легальну і нелегальну та відносять до другої як нелегальний в’їзд, так і легальний в’їзд, але нелегальне перебування після закінчення терміну дії візи [17, с. 105; 20, с. 66; 2, с. 52; 13, с. 329].
На нашу думку, мігрантів варто поділити на дві категорії: нелегальними мігрантами є люди, що в’їжджають та залишаються у країні, не маючи офіційного дозволу країни в’їзду [23, с. 22; 10, с. 29]; а напівлегальні мігранти — це люди, що в’їжджають до якоїсь країни на законних підставах, за візою, але з різних обставин відмовляються покидати цю країну і залишаються в ній після завершення терміну, обумовленого в’їзною візою, або прибувають до якоїсь країни легально, а згодом влаштовуються на роботу, маючи при цьому туристичну візу [14, с. 130 – 131].
Таблиця 1. Класифікація міграцій

За способом реалізації міграції можна поділити на стихійну (вільна міграція однієї людини або цілої сім’ї в якесь обране ними місце), організовану (колективна міграція, санкціонована вищим державним або приватним органом) [25, с. 344 – 352] та ланцюгову (міграція, організована родичами або знайомими, що вже виїхали за кордон і сформували неформальні соціальні мережі для полегшення виїзду своїм краянам, надання їм інформації, фінансової допомоги та допомоги при пошуках житла і роботи на новому місці) [8, с. 46; 32, с. 52; 36, 295].
За кількістю осіб пропонуємо поділити міграції на групову, тобто міграцію груп людей, що походять з однієї місцевості (села чи міста) і спрямовуються в певне місце [1, с. 107], сімейну – або переміщення на певний період чи назавжди за межі адміністративної одиниці цілих сімей (її ще називають демографічною, оскільки вона впливає на демографічну ситуацію у країнах еміграції та імміграції) та міграцію осібну – індивідуальну міграцію неодружених людей або людей, які тимчасово розлучаються зі своїми сім’ями і мають намір рано чи пізно повернутися на батьківщину.
Міграцію можна також класифікувати за критерієм повторюваності. Одинична міграція — це на певний період або назавжди, повторювана — це тривалі поїздки в одне і те ж або в різні місця, які повторюються з певною періодичністю, а також міграція епізодична — відрядження або такого ж характеру поїздки, які не є регулярними і відбуваються переважно в різних напрямках.
За критерієм відстані визначимо два основні типи міграції: внутрішню — перетин адміністративно-територіальних кордонів у межах однієї держави та міжнародну — перетин адміністративно-територіальних міждержавних кордонів або, як зазначає М. Пулен, "зміну країни місця проживання" [22, с. 17]. Міжнародну міграцію умовно поділяють на міжконтинентальну та континентальну [14, с. 740]. До цих видів варто додати також регіональну, оскільки за розмірами континенти не завжди співмірні, а регіон (сукупність близько розташованих країн) — значно вужче поняття. Крім того, континентальні міграції найчастіше відбуваються саме в межах одного регіону.
Згідно з критерієм тривалості міграцію найчастіше поділяють на постійну і тимчасову. Постійна міграція — це ситуація, коли мігранти залишаються на новому місці назавжди, тобто змінюють постійне місце проживання, а тимчасова — коли мігранти виїжджають на певний період і мають на меті повернутись. Г. Тапінос вважає критерієм тимчасовості міграції те, що "члени одного і того ж сімейного об’єднання живуть у різних місцях" [26, с. 70].
Тимчасова міграція поділяється на довготривалу, короткотривалу (більше одного року та від 3 місяців до року згідно з визначенням ООН) [325, с. 16], сезонну (міграція переважно до місця праці і проживання, що зазвичай триває кілька місяців, за яким відбувається повернення до місця постійного проживання) та маятникову, що означає перетин кордону на день або на тиждень, у більшості випадків для роботи [24, с. 22 - 24]. До цих чотирьох видів тимчасової міграції додамо ще один — міграцію транзитну. Такою називають міграцію людей, які перетинають кордони однієї або кількох країн, залишаючись на їх території певний час, і мають на меті згодом мігрувати у країну кінцевого призначення [9, с. 133; 13, с. 329].
Відповідно до того, наскільки міграція є добровільною, можна виокремити такі її різновиди: добровільна — коли рішення про міграцію приймає сам мігрант, примусова — виселення або вигнання, тобто ситуація, коли мігрант позбавлений права вибору, а до переміщення його примушує вища влада [25, с. 340 - 343]. Доцільно також виділити в окремий вид міграцію вимушену, тобто зміну місця проживання на певний час або назавжди усупереч бажанням людей, до якої спонукають стихійні лиха, війни, голод, переслідування тощо. У таких випадках у мігранта все ж залишається право мінімального вибору, наприклад, вибору часу чи напрямку міграції [12, с. 143; 10, с. 29].
Вимушених мігрантів часто називають біженцями, проте біженцем стає не кожен вимушений мігрант після приїзду до країни переселення.
Можна назвати три типи вимушених мігрантів: особи, що шукають притулку — претенденти на отримання статусу біженця, тобто громадяни інших держав або особи без громадянства, які, будучи вимушеними переселитися з місця свого постійного проживання, подали прохання про отримання статусу біженця в країні імміграції, але ще не отримали його; особи, що мають тимчасовий статус біженця — громадяни інших держав або особи без громадянства, яким державні органи країни імміграції надали тимчасовий захист і права на певний період, ідентичні правам біженців, та власне біженці — громадяни інших держав або особи без громадянства, які змушені були мігрувати з причин, досить вагомих для державних органів країни в’їзду, аби надати їм необхідний захист і право проживання і працевлаштування на необмежений термін, що й передбачає статус біженця [13, с. 325 - 331; 10, с. 29].
Очевидно, найбільш обширною складовою класифікації міграції є класифікація за критерієм причин-цілей. Тут ми виокремлюємо дев’ять видів міграції. Міграція членів сімей — це міграція, що має на меті реалізацію права на возз’єднання сім’ї, тобто возз’єднання з особами, які вже мігрували раніше (це право, однак, не є визнаним всіма країнами імміграції) або для створення нової сім’ї [10, с. 29; 2, с. 51].
Репатріація (або рееміграція) як добровільне повернення на постійне проживання на батьківщину з етнічних, економічних, соціальних причин, причин особистого характеру чи інших причин після тривалого проживання в іншій країні (або адміністративно-територіальній одиниці цієї ж країни).
Сюди ж належить репатріація раніше депортованих [11, с. 137; 19, с. 63; 13, с. 327; 10, с. 29]. Релігійною міграцією називаємо міграцію, що не має постійного характеру і пов’язана з відправленням релігійного культу (наприклад, прощі та паломництво мусульманського населення до Мекки). До етнічних міграцій належать переселення з етнічних мотивів заради поліпшення умов проживання чи збереження життя за умов фізичної ("етнічні чистки") чи етнокультурної загрози [18, с. 84 - 85; 17, с. 102; 6, с. 121].
І. Прибиткова вважає, що будь-яка міграція є етнічною, оскільки кожна людина належить до певного етносу [21, с. 70 - 72]. Дозволимо собі заперечити це твердження хоча би з огляду побудови несуперечливої класифікації, оскільки, виокремлюючи критерієм "причини-цілі", можна з впевненістю сказати, що не кожен мігрант при переселенні має самі лише етнічні причини: зазвичай вони тісно пов’язані з цілим комплексом інших соціальних причин і не відіграють (за рідкісним винятком) самостійного значення.
Екологічною міграцією називають переселення з районів екологічних катастроф і стихійного лиха внаслідок суттєвого погіршення умов проживання. Осіб, які здійснюють екологічну міграцію, ще називають "екологічними біженцями" [8, с. 40]. Туристична міграція — це туристичні поїздки, які, як правило, не мають постійного характеру та відбуваються у різних напрямках. Освітньою міграцією назвемо переважно тимчасове переселення, що триває від кількох місяців до кількох років та має на меті навчання за межами адміністративно-територіальної одиниці постійного проживання. Політичну міграцію можна поділити на два види:
- міграція, що настає внаслідок змін політичних режимів (це одиничні або масові переміщення населення, яке підтримує політичну опозицію та, відчуваючи загрозу своєму існуванню, змінює місце/країну постійного проживання); таких людей ще називають політичними біженцями; до цього виду міграцій варто віднести переселення внаслідок зміни державних кордонів;
- це міграція дипломатичного корпусу та військових або тривалі відрядження (приблизно 3 - 4 роки залежно від місця призначення) військовослужбовців, дипломатів, адміністративно-обслуговуючого персоналу дипломатичних установ та їх сімей.
Вважаємо, що найбільш розгалуженою структурою цього сегменту означень володіє економічна міграція. Відповідно до обраних критеріїв, у ній можна виокремити кілька блоків, врахування яких у польових дослідженнях досить вмотивоване, оскільки охоплює різні аспекти цього явища, насамперед у посткомуністичних суспільствах.
Серед цих блоків назвемо такі. Економічною міграцією є перетин внутрішньодержавних та міжнародних кордонів у пошуках роботи, з метою придбання чи продажу товарів, інвестування та інших видів діяльності, що мають економічні цілі чи мотиви. Так звані економічні біженці — це люди, що виїжджають з місця постійного проживання через незадовільні економічні умови (масове безробіття, непомірно високий рівень цін, невиплата зарплатні тощо) за браком інших мотивів (стихійних лих, екологічних катастроф, війн). Цей вид міграції виділяємо за субкритерієм причин. Інший різновид економічної міграції —трудову виділимо за субкритерієм цілей.
Трудова міграція — це міграція осіб, що внаслідок погіршення економічної ситуації переїжджають на певний час для того, щоб найнятись на роботу та висилати гроші сім’ї або робити заощадження для матеріального забезпечення свого існування після повернення додому. Трапляються класифікації, де до трудової міграції зараховують будь-яку міграцію задля роботи у країні імміграції та міграцію з метою навчання.
Проте ми уже розділили ці види міграції за цілями й причинами. Зустрічається також трактування трудової міграції як міграції з метою суто легального найму, але тут незрозуміло, як тоді класифікувати міграцію з метою найму без офіційного дозволу. Тому наведене вище означення вважаємо більш правильним [29, с. 68; 30, с. 400; 10, с. 28]. Трудову міграцію можна поділити на міграцію з метою працевлаштування за спеціальністю, одержаною раніше, та за спеціальністю, яка їй не відповідає.
Іншим критерієм класифікації трудової міграції є професійно-кваліфікаційний рівень мігрантів. У більшості випадків трудові мігранти — це некваліфіковані або низько кваліфіковані працівники, оскільки саме на таку працю існує найбільший попит у країнах імміграції. Другий вид — міграція висококваліфікованих кадрів — це:
- міграція, пов’язана з незадоволенням фахівців рівнем матеріально-технічного та інформаційного забезпечення їх професійної діяльності (при цьому переважно відбувається зміна місця роботи, але не спеціальності, бо мігрантів приваблює не сама можливість отримати роботу, а дістати кращі умови для праці та більшу заробітну плату);
- міграція працівників транснаціональних корпорацій (ТНК) та мультинаціональних корпорацій міжнародних організацій, які через специфіку цих утворень змушені час від часу змінювати місце роботи (але тільки географічне місце) [30, с. 401; 10, с. 29].
Третій вид трудової міграції — інтелектуальна — це міграція вчених, викладачів університетів, співробітників науково-дослідних інститутів, що працюють переважно за спеціальністю на основі короткотермінових чи довготермінових контрактів в країнах імміграції, де отримують кращі умови праці і вищу зарплатню, ніж удома. За мотивацією інтелектуальна міграція схожа на попередній вид трудової міграції [15, с. 33; 29, с. 74]. Ще одним різновидом трудової міграції є міграція бізнесменів-інвесторів, що вкладають гроші у вже існуючі або створюють нові підприємства у місцях (країнах), які не є місцем їх постійного проживання.
Отже, як бачимо, всупереч поширеним твердженням, що різні види міграції змішуються і саме тому не можуть бути чітко класифікованими, завдяки запровадженню низки критеріїв видається не так уже й важко віднести якийсь її вид до певної категорії. Звісно, з розвитком міграційних процесів з’являються її нові види і, відповідно, класифікацію потрібно доповнювати та удосконалювати. Добрим помічником при цьому може стати визначення як самої міграції, так і відповідних її видів та їх розмежування з наступним введенням цієї інтерпретації понять до методологічної частини програми конкретно-соціологічних досліджень.
Література
- Адеподжу А. Взаимосвязь между внутренней и международной миграцией: африканская действительность // Международный журнал социальных наук. — 1999. — № 024. — С. 101 - 111.
- Гринда Н. Політичні і правові рамки спільної міграційної політики Європейського Союзу // Вісник Львівського університету (Серія міжнародні відносини). — 2001. — Вип. 4. — С. 48 - 54.
- Демографический энциклопедический словарь / Под ред. Д. И. Валентей. — М.: Советская энциклопедия, 1985.
- Дмитриев А. Конфликтогенность миграции: глобальный аспект // Социологические исследования. — 2004. — №10. — С. 4 - 13.
- Драгунова Т. Просторовий аналіз міграційного процесу в м. Києві // Статистика України. — 2004. — №1. — С. 72 - 79.
- Иноземцев В. Иммиграция: новая проблема нового столетия (Историко-социологический очерк) // Социологические исследования. — 2003. — № 4. — С. 64 - 72.
- Ионцев А. Международная миграция населения: Росия и современный мир // Социологические исследования. — 1998. — № 6. — С. 38 - 48.
- Ичдуйгу А. Региональные и локальные перспективы. Политика международных мигрирующих режимов: транзитные миграционные потоки в Турции // Международный журнал социальных наук. — 2001. — № 032. — С. 131-142.
- Каслз С. Глобальные тенденции и проблемы. Международная миграция в начале ХХІ века: глобальные тенденции и проблемы // Международный журнал социальных наук. — 2001. — № 032. — С. 27 - 42.
- Курылев А. Трудовая этика современных российских реиммигрантов: ценности труда и навыки самоорганизации // Общественные науки и современность. — 1998. — № 5. — С. 137 - 146.
- Мазин А. Теоретичкские аспекты миграции населения // Народонаселение. — 2001. — №1. — С. 132 - 146.
- Морозова Г. Эмиграция — реальная угроза будущему страны // Общественные науки и современность. — 1996. — №3. — С. 30 - 36.
- Окольски М. Миграционное давление на Европу // Международная миграция населения: Россия и современный мир. Вынужденная миграция. — М.: МАКС Пресс, 2001. — Вып. 6. — С. 46 - 54.
- Окольски М. Региональные и локальные перспективы. Новые тенденции и основные проблемы в международной миграции: перспективы Центральной и Восточной Европы // Международный журнал социальных наук. — 2001. — №032. — С. 101 - 116.
- Петров В. Этнические мигранты и полиэтническая принимающая среда: проблемы толерантности // Социологические исследования. — 2003. — №7. — С. 84 - 91.
- Піскун О., Прибиткова І., Волович В. Міграційна ситуація в Україні // Політична думка. — 1996. — № 8. — С. 45 - 72.
- Пластинина Т. Некоторые особенности статистики и учета нелегальной иммиграции // Международная миграция населения: Россия и современный мир. Статистика и учет миграции населения. — М.: МАКС Пресс, 2001. — Вып. 8. — С. 66 - 70.
- Прибиткова І. Сучасні міграційні процеси: теоретико-методологічні аспекти досліджень // Соціологія: теорія, методи, маркетинг. — 1999. — № 1. — С. 161 - 172.
- Пулэн М. Источники данных для измерения международной миграции в станах Центральной Европы // Международная миграция населения: Россия и современный мир. — М.: МАКС Пресс, 2000. — Вып. 5. — С. 14 – 37.
- Романюк А. Міграційні процеси у Львівській області // Українські варіанти. — 1997. — № 2. — С. 21 - 25.
- Рыбаковский Л. Л. Миграция населения: прогнозы, факторы, политика. — М.: Наука, 1987. — 200 с.
- Сови А. Общая теория населения. Т. 2: Жизнь населений / Пер. с франц. Ф. Р. Окуневой. — М.: Прогресс, 1977. — 520 с.
- Тапинос Г. -Ф. Глобальные тенденции и проблемы. Глобализация, региональная интеграция, международная миграция // Международный журнал социальных наук. — 2001. — № 032. — С. 61 - 72.
- Тихомирова Л., Тихомиров М. Юридическая энциклопедия / Под ред. М. Ю. Тихомирова. — М.: 1997. — 516 с.
- Тоба М. Психологічні особливості міжкультурної адаптації особистості до нового етнічного середовища // Соціальна психологія. — 2003. — № 1. — С. 134 - 139.
- Топилин А., Малаха И. Миграция высококвалифицированых кадров // Народонаселение. — 2002. — № 2. — С. 62 - 76.
- Трубич С. Міграційні процеси і зайнятість населення // Вісник Львівського університету (Серія міжнародні відносини). — 1999. — Вип. 1. — С. 398 - 403.
- Хомра А. У. Миграция населения: вопросы теории, методики исследования. — К.: Наукова думка, 1979. — 148 с.
- Цапенко И. Социально-политические последствия международной миграции населения // Мировая экономика и международные отношения. — 1999. — № 3. — С. 52-63.
- Шелюк В. Соціальна міграція: Етапи, функції, типи // Перспективи. — 2001. — № 3 (15). — С. 45 - 50.
- Collinson S. Europe and International Migration. — London; New York: Pinter Publishers, 1994. — xiv + 210 p.
- Geist B. Sociologicky slovnik. — 1992. — 580 p.
- Huntington S. P. Zderzenie cywilizacji i nowy ksztalt ladu swiatowego. — Warszawa: Warszawskie Wydaw. Literackie, 2000.