В умовах ринкової економіки важливими елементами є різноманітні ринки, які складають її сутність, і від того, яке буде співвідношення між попитом та пропозицією на кожному з них, залежить загальна рівновага в державі, рівень вартісних та кількісних співвідношень (рис. 1).

Рис. 1. Головні показники вартісних і кількісних співвідношень.
Залежно від того, як складаються вартісні і кількісні співвідношення, можна судити про рівень розвитку суспільства, рівень сформованості ринкових відносин та самого ринку, розглядаючи його як сукупність соціально-економічних відносин у сфері обміну, з допомогою яких проводиться купівля-продаж товарів і остаточне визначення їх суспільної цінності.
Отже, ринок є економічним процесом, який через попит і пропозицію приводить до встановлення ціни, а ринкова система — це система ринків, що функціонують як у межах держави, так і між країнами, і яка пов'язує між собою товаровиробників та покупців. Ця система охоплює чотири сфери економічної діяльності: виробництво; розподіл; обмін; споживання.
Ринкова система кожної країни має свої специфічні ознаки і особливості, що відрізняє її від інших і дає право говорити про специфічну модель ринкової системи, характерну тільки для цієї країни, тому й існує твердження — скільки країн, стільки і моделей ринку, але найбільш чітко визначеними в рамках ринкової системи є японська модель, американська модель, шведська модель.
Сучасна ринкова система базується на взаємодії приватного та державного секторів економіки, а кінцевою метою розвитку кожної держави (економічної системи) є задоволення потреб суспільства. З цією метою пов'язані всі сфери економічної діяльності. Головним економічним завданням є вибір найефективнішого варіанту розподілу факторів виробництва для розв'язання проблеми обмеженості можливостей, яка зумовлюється безобмежувальними потребами суспільства та обмеженістю ресурсів.
У таких умовах важливу роль відіграє продуктивність, яка дає змогу за стабільної ринкової економіки досягти оптимальної кількості виробленої продукції і реалізувати її. Основними шляхами для цього є:
- економічна ефективність суспільного виробництва;
- стабільний рівень цін на життєво важливі товари та послуги;
- економічна забезпеченість громадян (соціальна захищеність);
- повна зайнятість (низький рівень безробіття);
- справедливий розподіл витрат;
- економічна свобода виробників;
- реальний торговельний баланс;
- економічне зростання (підвищення рівня життя та його якості).
Останнє досягається при збільшенні обсягу ВНП або реального доходу на душу населення, а також реального прирощення обсягу національного продукту в результаті збільшення кількості використовуваних факторів виробництва або покращання техніки та технології.
Варто пам'ятати, що основою економічного прогресу суспільства є підвищення ефективності виробництва. Найважливіші фактори економічного зростання наведено на рис. 2.
Процес формування і задоволення попиту та пропозиції є основним у ринковій системі. І залежно від того, як формується і задовольняється попит на робочу силу — найрухоміший фактор економічної системи, залежить ефективність всієї системи господарювання. Процес формування і задоволення попиту на робочу силу як в окремо взятій галузі економіки, так і економіці країни загалом схематично подано на рис. 3.

Рис. 2. Фактори економічного зростання.

Рис. 3. Формування і задоволення попиту на робочу силу в умовах ринкової системи господарювання.
Фактори "попит" і "пропозиція" мають великий вплив на продуктивність праці, яка відбиває ефективність конкретної праці і вимірюється споживчою вартістю товарів і послуг у вартісному виразі, вироблених (створених) в одиницю часу, або розміром часу, витраченого на одиницю продукту праці. Рівень продуктивності праці безпосередньо залежить від:
- а) організації виробництва, праці та управління;
- б) техніко-технологічного рівня виробництва;
- в) рівня підготовки кадрів, їх кваліфікації, якості трудових ресурсів;
- г) умов праці;
- д) рівня вирішення соціальних проблем у суспільстві (рівень і якість життя);
- ж) рівня загальної і трудової та корпоративної культури працівників.
Однак на рівні держави, в умовах формування ринкових відносин, продуктивність праці (П) взаємопов'язана з такими економічними проблемами:
- А — антимонопольна політика,
- Τ — приватизація,
- Д — державне регулювання,
- Η — податкова система,
- Γ — грошова система,
- С — соціальне партнерство,
- К — конкуренція,
- У — управління виробництвом,
- 3 — заробітна плата,
- Ц — ціноутворення,
- Ρ — зростання обсягів виробництва,
- Б — підвищення добробуту народу.
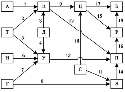
Взаємозв'язок усіх вказаних економічних проблем учений В.П.Чирков зобразив у вигляді схеми (рис. 4).

Рис. 4. Взаємозв'язок макроекономічних проблем.
Стрілки з номерами показують вплив вирішення одних проблем на розв'язання інших:
- 1 — антимонопольні заходи сприяють формуванню ринкової конкуренції;
- 2 — приватизація шляхом створення суб'єктів ринку ще більшою мірою сприяє розвитку конкуренції;
- З — якщо налагоджено ефективну систему управління державними підприємствами, то останні також включаються в ринкову конкуренцію — хоч ще не повноцінними учасниками (порівняно з приватними підприємствами), але все ж учасниками;
- 4 — цей же фактор позитивно позначається й на рівні управлінської діяльності на кожному з державних підприємств;
- 5 — тим більше вдала приватизація служить гарантією успіху в удосконаленні господарського управління на підприємствах недержавного сектору економіки;
- 6 — продумана податкова система також є важливим фактором активізації підприємництва на підприємствах усіх форм власності;
- 7 — стабілізація грошової системи благотворно позначається на всій системі управління господарством;
- 8 — якщо б вдалося оплачувати труд (нехай для початку частково) у твердій національній валюті, це справило б вирішальний вплив на вирішення складного завдання створення сучасної системи заробітної плати;
- 9 — досліджуючи подальші причин-но-наслідкові зв'язки на схемі, бачимо, що ринкову конкуренцію треба передусім розглядати як головний антиінфляційний фактор, без якого утримувати ціни можна лише нормативно-плановим механізмом, повернення до якого суперечить принциповим установкам нашої економічної реформи;
- 10 — у міру посилення ролі соціального партнерства в утриманні цін цю проблему, можливо, вдасться вирішити найбільш успішно — без використання суворих адміністративних і штрафних заходів;
- 11 — угоди між роботодавцями і особами найманої праці в рамках соціального партнерства можуть з великою результативністю приводити до оптимальних рівнів оплати праці в галузях народного господарства;
- 12-14 — вплив на продуктивність праці відповідно конкуренції, системи управління і форм оплати праці;
- 15 — обґрунтовані і тим більш невисокі ціни роблять продукцію конкурентоспроможною, що сприяє збільшенню її випуску;
- 16 — зростання продуктивності праці безпосередньо зумовлює збільшення обсягів виробництва, а тому цей фактор найважливіший в наведеній схемі;
- 17 — вплив зниження цін;
- 18 — збільшення випуску продукції на зростання добробуту населення.
Література
- Жарко И. Эффективность труда в условиях перехода к рыночной экономике / Бизнес-Информ. - 1998. - № 15. - С. 40-41.
- Продуктивність праці у підприємницькій діяльності: Інструкт. матеріал / Ю.Ю.Куценко, Ф.М.Коломієць, О.П.Куценко та ін. — К.: Віпол, 1996. - 68 с.
- Производительность: путь к выживанию и росту: Практ. пособие для предприятий. — М.: Всерос. центр произвол., 1996. — 87 с.
- Сидоров В.А. Трансформация производительности труда на этапе рыночных предобразований / М-во образования Рос. Федерации, Кубан. гос. ун-т. - Краснодар: КубГУ, 1999. - 234 с.
- Шевченко А.Ф. Ефективність праці та фактори її підвищення при переході до ринкової економіки. — Кам'янськ-Шахтинськ: Станиця, 1994. - 107 с.