Побудова дерева цілей і виділення функціональних задач. Цільове управління – це своєрідна форма побудови процесу управління і його організаційно-практичного здійснення. Вона характеризується визначним і активним впливом цілі управління на всі його характеристики.
Основний зміст цільового управління включає в себе такі положення:
- логічно обґрунтовану документацію головної цілі на цілі більш низького рівня – побудову дерева цілей;
- узгодження дерева цілей з системою управління;
- використання цілей більш низького рівня як вихідної позиції і основи всіх послідуючих управлінських впливів.
Цільове управління має величезні потенційні можливості:
- покращує управління, оскільки дозволяє детально конкретизувати цілі і задачі для всіх ланок і рівнів;
- допомагає виробити ефективні методи контролю і спрощує сам контроль;
- базуючись на системному підході в більшій мірі, ніж інші типи управління, систематизує його;
- дозволяє оцінити імовірність досягнення як нижчих так і вищих цілей, виходячи з наявних ресурсів;
- дозволяє встановити пріоритет цілей.
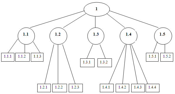
Побудова дерева цілей починається з формулювання головної мети, яка може бути кількісною або якісною. Цілі більш низького рівня можна розглядати як засіб досягнення цілей більш високого рівня.
Кожну ціль більш високого рівня можна представити як самостійну систему, яка включає в себе цілі більш низького рівня як її елементи (підсистеми). При цьому важливо встановити найбільш повний склад підсистем. Наприклад, треба виробити рішення по удосконаленню прийняття і реалізації управлінських рішень. головну ціль можна сформулювати як підвищення ефективності виробництва за рахунок удосконалення процесів прийняття і реалізації управлінських рішень (мал. 1). Ця ціль розбивається на цілі другого рівня:
- удосконалення методів прийняття рішень;
- використання обчислювальної техніки для обробки інформації в процесі прийняття рішень;
- удосконалення організації прийняття рішень;
- удосконалення реалізації рішень;
- підвищення кваліфікації кадрів в галузі прийняття рішень.
Цілі другого рівня можуть бут розчленовані на цілі третього і послідуючих рівнів, як це представлено на мал. 1.
Ознакою завершення побудови дерева цілей є формування таких цілей, які далі не розчленовуються і дають кінцеві результати, визначені головною ціллю.

Мал.1. Дерево цілей по удосконаленню прийняття і реалізації управлінських рішень.
Цілі третього рівня:
- удосконалення і розширення сфери використання експертних методів;
- впровадження прогресивних формально логічних методів ;
- впровадження математичних методів прийняття рішень;
- використання ЕОМ для збирання інформації і прийняття рішень;
- використання ЕОМ для обробки експертних оцінок;
- використання ЕОМ для моделювання процесів прийняття рішень;
- уточнення розподілу прав і відповідальності прийняття рішення;
- упорядкування організації колективної роботи по прийняттю рішень;
- забезпечення своєчасного доведення рішень до виконавців;
- використання ЕОМ для обліку і контролю реалізації рішень;
- забезпечення регулювання реалізації;
- систематична оцінка ефективності реалізованих рішень;
- підвищення кваліфікації;
- підвищення кваліфікації спеціалістів та технічних виконавців.
Для формулювання цілей і оцінки їх значимості широко використовуються експертні методи. Важливість цілей по відношенню одна до одної оцінюється а другому і послідуючих рівнях за допомогою методу ранжування і зважування.
При ранжуванні кожній цілі приписується порядковий номер, який показує її відносну важливість для досягнення цілі більш високого рівня. При зважуванні встановлюється коефіцієнт значущості кожної цілі в частках одиниці або в процентах по відношенню до цілі більш високого рівня і по відношенню до головної цілі. При визначенні коефіцієнтів значущості питання ставиться так: на скільки буде досягнута головна ціль (1) якщо вдасться повністю досягнути цілі 1.1.
Для визначення коефіцієнтів значущості по відношенню до головної цілі необхідно послідовно перемножити коефіцієнти для всього ланцюга по всіх ланках цілей більш високого рівня. Наприклад,
g 1 1.1.1. = g 1.1. * g 1.1.1.
Зважування цілей дає орієнтири для розподілу ресурсів в залежності від ступеня важливості цілі.
Метод побудови дерева цілей використовується для розробки цільових програм і рішення проблем, які мають ієрархічну структуру.
Цілями управління персоналом підприємства є :
- підвищення конкурентноздатності підприємства в ринкових умовах;
- підвищення ефективності виробництва і праці, досягнення максимального прибутку;
- забезпечення високої соціальної ефективності функціонування колективу.
Розробка математичної моделі задачі
Однією з найголовніших функціональних задач управління підвищення продуктивності системи.
Продуктивність має на увазі ефективне, раціональне використання не тільки однієї праці, але й успіх інших ресурсів-капіталу, землі, сировини, матеріалів, енергії, інформації. Ось чому при визначенні стратегії і тактики будь-якого підприємства аналіз продуктивності обов’язково передбачає співставлення результатів виробництва з рівнем використання факторів виробництва. Разом з цим, якість більшості та продуктивність всіх цих факторів безпосередньо залежить від якості трудових ресурсів та рівня використання їх потенціалу.
Рівень продуктивності праці визначається кількістю продуктивності (обсягом робіт чи послуг), що виробляється одним працівником за одиницю робочого часу (годину, зміну, добу, місяць, квартал, рік) або кількістю робочого часу, що витрачається на виробництво одиниці продукції (використання робіт чи послуг).У практиці реального управління підприємством великого значення набуває необхідність кількісного визначення впливу окремих факторів на рівень продуктивності праці. Розрахунки базуються на виявлені резервів (невикористаних можливостей) зростання продуктивності праці, що виявляються як у просторі (за всіма ділянками підприємства), так у часі (за календарним графіком їх можливого використання).
Для аналізу впливу окремих факторів використовуються різні економіко-статистичні методи. Найбільш зручним є метод елімінування. Суть цього методу полягає у тому, що абстрагуючись від взаємовпливу факторів, послідовно розглядається вплив кожного фактора на результативний показник за незмінності інших факторів.
Розглянемо метод ланцюгових підстановок. З метою визначення факторів будують таблицю, в якій зверху перелічують всі необхідні фактори, починаючи з кількісних і завершуючи якісними. Потім наводиться “добуток факторів”, або результативний показник і нарешті, графа для розрахунку величини впливу факторів. В перший рядок таблиці (кульова підстановка) записуються планові (базові) показники. Для розрахунку впливу першого фактора проводять заміну його величини з планової (базової) на фактичні, а інші дані залишають незмінними. різниця між одержаним розрахунковим показником (Д1) і плановим (базовим) Дn становить величину першого фактора.
Для розрахунку другого фактора його величину у другій підстановці також замінюють на фактичну величину (перший при цьому тут і далі залишається також на фактичному рівні), а величину впливу фактора, що аналізується, визначають як різницю між першим, другим і розрахунковим показниками. така процедура заміщення вихідних планових показників на фактичну величину здійснюється доти, доки в останньому рядку не будуть усі фактичні значення факторів, що вивчаються, а їхня величина впливу не буде визначена як відповідна різниця розрахункових добутків факторів. Такий процес розрахунку наведено в таблиці 1.
Таблиця 1. Сема виявлення факторів способом ланцюгових підстановок
Номер підстановки та назва фактора | Фактори, які впливають на показник | Добуток факторів | Величина впливу факторів | |||
1й | 2й | 3й | 4й | |||
Нульова підстановка
|
П |
П |
П |
П |
Дn |
- |
Перша підстановка, перший фактор |
Ф |
П |
П |
П |
Д1 |
Д1-Дn |
Друга підстановка, другий фактор |
Ф |
Ф |
П |
П |
Д2 |
Д2-Д1 |
Третя підстановка, третій фактор |
Ф |
Ф |
Ф |
|
Д3 |
Д3-Д2 |
Четверта підстановка, четвертий фактор |
Ф |
Ф |
Ф |
Ф |
Дф |
Дф-Д3 |
Примітки:
1.Умовні позначення: П – планові, Ф – фактичні значення факторів.
2. 1-й, 2-й, 3-й – кількісні фактори, 4-й (останній) – якісний фактор.
Розробка алгоритму рішення задачі
Алгоритм - це точний опис (метод, правило), який визначає послідовність дій над початковими даними при рішенні задачі для отримання результатів.
Розглянемо алгоритм аналізу трудових факторів на обсяг виробництва продукції.
Аналіз впливу окремих факторів, як уже визначалося в розділі 3, здійснюється методом елімінування.
Крок 1. Визначення факторів впливу одночасно діючих трудових факторів на обсяг виробництва, виходячи з того, що обсяг виробництва розраховується як добуток взаємопов’язаних факторів.
Обсяг виробництва, = грн.
| Чисельність робітників * | Середня кількість днів * роботи 1 робітника | Середня тривалість * робочого дня | Середньо- годинний виробіток, грн. |
Крок 2. Вибір звіту про працю показників: обсягу товарної продукції, середньоспискової чисельності, загальної кількості відпрацьованих усіма працівниками людино-годин, загальної кількості відпрацьованих усіма працівниками людино-днів.
Крок 3. Розрахунок за отриманими в кроці 2 даними показників: середнього числа днів роботи одного робітника, середньої тривалості робочого дня, середньомісячного, середньодобового та середнього динного виробітку одного працівника.
Крок 4. Визначення добутку факторів по підстановках (таблиця 1).
Крок 5. Визначення величини впливу факторів на обсяг виробництва.
Крок 6. Перевірка – сума впливів всіх факторів повинна дорівнювати зміні фактичного обсягу виробництва порівняно з плановим.
Аналіз результатів практичної реалізації алгоритму
Розглянемо методику розрахунку впливу трудових факторів на практиці аналізу по конкретному підприємству.
Таблиця 2. Вихідні дані для розрахунку факторів
№ | Показник | За планом | Фактично | Відхилення від плану | % виконання плану |
1 | 2 | 3 | 4 | 5 | 6 |
1 | Товарна продукція за місяць, тис.грн.
|
312,8 |
293,44 |
-19,36 |
93,81 |
2 | Середспискова чисельність робітників
|
200 |
180 |
-20 |
90,0 |
3 | Загальна кількість відпрацьованих усіма робітниками людино-годин
|
36800 |
30888 |
-5912 |
83,935 |
4 | Загальна кількість відпрацьованих усіма робітниками людино-днів
|
4600 |
3960 |
-640 |
86,086 |
5 | Середнє число днів роботи одного робітника (рядок 4 : рядок 2)
|
23 |
22 |
-1 |
95,6 |
6 | Середня тривалість робочого дня (рядок 3: рядок 4), годин
|
8,0 |
73,8 |
-0,2 |
97,5 |
7 | Виробіток одного робітника: - середньомісячний, грн. - середньодобовий, грн. - середньогодинний, грн. |
1564 68 8,5 |
1630,2 74,1 9,5 |
+66,2 +6,1 +1,0 |
104,2 109,0 111,8 |
Розрахунок способом ланцюгових підстановок здійснюємо в таблиці 3, вибравши початкові дані з таблиці 1.
Таблиця 3. Розрахунок впливу трудових факторів на обсяг товарної продукції
Номер підстановки та назва фактора | Чисель-ність робіт-ників | Середня кількість днів одного робітника
| Середня тривалість робочого дня | Середнього динний виробіток | Обсяг товарної продукції тис.грн. | Величина впливу фактора, тис.грн. |
Нульова підстановка |
200 |
23 |
8,0 |
8,5 |
312,8 |
-
|
1.Вплив чисельності робітників |
180 |
23 |
8,0 |
8,5 |
281,52 | 281,2-312,8 = = -31,28 |
2.Вплив середньої кількості днів роботи 1 робітника |
180 |
22 |
8,0 |
8,5 |
269,28 |
269,28-281,52 = = -12,24
|
3.Вплив середньої тривалості робочого дня |
180 |
22 |
7,8 |
8,5 |
262,55 |
262,55- 269,28 = = -6,73
|
4.Вплив середнього динного виробітку |
180 |
22 |
7,8 |
9,5 |
293,44 |
293,44 – 262,55 = = +30,89
|
РАЗОМ | - | - | - | - | - | -19,36 |
Проведений аналіз свідчить, що обсяг товарної продукції, виготовленої за місяць за рахунок зниження фактичної чисельності порівняно з плановою привів до зменшення фактичного обсягу виробництва на 31,28 тис.грн. порівняно з плановим.
Під впливом відхилення від плану фактичної середньої кількості днів роботи 1 робітника обсяг виробництва зменшився на 12,24 тис.грн.
Негативно вплинуло на обсяг виробництва і скорочення середньої тривалості робочого дня порівняно з плановою (обсяг виробництва знизився на 6,73 тис.грн.).
І тільки вплив середньогодинного виробітку збільшив обсяг виробництва на 30,89 тис.грн.
Визначення розміру впливу окремих трудових факторів дозволяє розробити конкретні заходи по усуненню причин, що негативно впливають на результати діяльності підприємства і визначити розміри резервів виробництва.
Список використаної літератури
1. Болюх М.А., Іващенко В.І. Економічний аналіз господарської діяльності. – К.: Урожай, 1998.
2. Івахненко В.М. Курс економічного аналізу. – К.: “Знання-Прес”, 2001.
3. Одегов Ю., Маусов Н., Кулапов М., Эффективность системы управления персоналом (социально-экономический аспект). – М.: РЭП им Плеханова, 1993.
4. Киорринг В. Искусство управления. – М.: «БЕК», 1997.
5. Курочкин А.С. Управление предприятием. – К.: МАУП, 1998.
6. Магура М.И. Поиск и отбор персонала. – М.: ЗАО «Бизнес-школа «Интел-синтез», 1997.
7. Управление персоналом (Под ред.Кибанова А.) – М.: «Инфра-М», 1997.
8. Уткин Э.А. Управление фирмой. – М.: «Акалис», 1996.