Програмне забезпечення повинно надати комерційному банку можливість розвиватись, збирати інформацію щодо клієнтів та обліку, підтримувати безпеку системи, здійснювати всі фінансові транзакції, поновлювати відсоткові ставки та обмінні ресурси валют, а також приймати необхідні рішення, підтримувати та модернізовувати правила ведення операцій, включаючи кредити і депозити, ринок позичкового капіталу, міжнародні платежі тощо.
Банківська система повинна забезпечувати весь банківський облік за прибутками та видатками, а також підготовку балансових звітів відповідно до вимог як Національного банку, так і міжнародного банківського та аудиторського секторів. Якщо прогресивний банк бажає процвітати, система повинна підтримувати весь діапазон діяльності, пов’язаної з міжнародним обміном валют. Від банківської системи може вимагатись також реалізація інших банківських функцій (документарні акредитиви, здійснення банківських операцій у віддаленому режимі, управління акціями та інвестиціями).
Отже, банківська система повинна вирішувати величезну кількість різноманітних завдань та нести відповідальність як основний двигун банку; базуватись на інтересах клієнтів, бути гнучкою, мультивалютною, ефективною та інтегрованою.
Такі вимоги висуваються до банківських систем сьогодні. А ще й десяти років не минуло з того часу, коли банки тільки починали свою автоматизацію. Однією з перших автоматизованих банківських систем стала система "Операційний день банку". Розглянемо її детальніше.
Класично в межах завдання "Операційний день банку" повинні розв’язуватись такі питання.
1. Облік клієнтів банку.
1.1. Відкриття особових рахунків за балансовими рахунками.
1.2. Закриття особових рахунків.
1.3. Пошук та відображення інформації про клієнтів банку, складання звіту щодо їх кількості та особових рахунків.
2. Синтетичне врахування.
2.1. Урахування щоденних операцій із зарахування та списання з рахунків коштів клієнтів.
2.1. 1. Введення та контроль вхідної інформації для проведення операцій за безготівковими розрахунками.
2.1. 2. Зарахування коштів на рахунки за новими авізо та іншими розрахунковими документами.
2.1. 3. Оплата документів за рахунок коштів, що є на рахунках клієнтів, та за рахунок кредиторів банку.
2.1. 4. Врахування щоденних операцій банку з інструментальним накопиченням результатів проводок платіжних документів у базі даних про операції банку.
2.2. Формування даних синтетичного врахування.
2.2. 1. Формування бухгалтерського журналу.
2.2. 2. Нормування звітної картки:
- а) формування звітної картки на початок втілення (заповнення "шапки");
- б) формування звітної картки на день втілення;
- в) перенесення залишків у звітні картки на 1-ше число місяця;
- г) перенесення залишків у звітні картки на 1-ше січня.
2.2. 3. Введення залишків особових рахунків на початок впровадження.
2.2. 4. Складання місячної оборотної відомості.
2.2. 5. Складання річної оборотної відомості.
2.2. 6. Складання балансу банку за визначений період (день, місяць, квартал, рік).
2.2. 7. Формування щоденних зведених платіжних доручень за кредитом рахунків 830 і 871.
2.2. 8. Складання щоденних виписок з особових рахунків клієнтів банку.
2.2. 9. Формування залишків за рахунками клієнтів із заданими балансовими номерами станом на поточну дату.
2.2. 10. Нарахування відсотків клієнтам за наявність коштів на їх розрахункових рахунках.
2.2. 11. Розрахункові операції за акредитивами.
2.2. 12. Ведення прибутково-видаткових касових журналів.
2.2. 13. Накопичення інформації за позабалансовими рахунками.
2.2. 14. Складання перевірочних відомостей залишків особових позабалансових рахунків.
2.2. 15. Складання місячної оборотної відомості за позабалансовими рахунками.
2.2. 16. Складання річної оборотної відомості за позабалансовими рахунками.
3. Розрахунок нормативів НБУ (сума коштів за депозитами та коефіцієнтами).
4. Врахування короткострокових та довгострокових позик.
4.1. Формування та ведення карток і журналу реєстрації термінових зобов'язань.
4.2. Контроль за короткостроковими та довгостроковими позиками за термінами покриття.
4.3. Переведення позик, які не покриті вчасно, на рахунки простроченої заборгованості.
4.4. Формування меморіальних ордерів.
4.5. Формування підсумкових (за прибутками та видатками), а також прибутково-видаткових коштів до позабалансових рахунків 9921, 9971, 9961.
4.6. Складання розшифровки окремих рахунків балансу за термінами залучення та спрямуванням коштів.
4.7. Формування відомості відсоткових чисел.
4.8. Формування відомості нарахування відсотків.
5. Формування меморіальних ордерів обороту.
6. Формування і ведення картотеки № 1.
6.1. Відбір документів до картотеки № 1.
6.2. Ведення картотеки № 1.
7. Формування і ведення картотеки № 2.
7.1. Формування картотеки № 2.
7.2. Розміщення розрахунково-грошових документів у картотеці № 2 за умови відсутності коштів на рахунках клієнтів.
7.3. Формування повідомлень клієнтам про відсутність коштів на рахунках, реєстрація документів у журналі та картотеці № 2.
7.4. Формування підсумкових сум за прибутками до позабалансових рахунків 9929, 9932.
7.5. Оплата (повна чи часткова) в порядку календарної черги документів картотеки № 2 з розрахункових, позичкових рахунків та рахунків фінансування.
7.6. Формування дебетових авізо та меморіальних ордерів.
7.7. Формування журналів до картотеки № 2 за видатками.
7.8. Формування підсумкових сум за видатками та прибутково-видатковими ордерами до позабалансових рахунків 9929, 9932.
7.9. Нарахування пені за документами з картотеки № 2. Нарахування розміру та справляння пені за повної чи часткової оплати документів з картотеки № 2.
8. Формування та ведення картотеки № 3 до рахунка 9933.
8.1. Розміщення розрахунково-грошових документів у картотеці № 3.
8.2. Формування повідомлень клієнтам про причини несплати, реєстрація документів у журналі та картотеці № 3.
8.3. Формування підсумкових сум за прибутками та позабалансовим рахунком 9933.
8.4. Оплата (повна чи часткова) розрахункових документів із картотеки № 3 з рахунків фінансування.
8.5. Формування авізо та меморіальних ордерів.
8.6. Формування журналів до картотеки № 3 за видатками.
8.7. Формування підсумкових сум за прибутками та видатками та прибутково-видатковими ордерами до позабалансового рахунка 9933.
8.8. Нарахування пені за документами з картотеки № 3. Нарахування та справляння пені за повної чи часткової оплати документів з картотеки № 3.
9. Формування відомості врахування планів фінансування.
10. Врахування касових операцій.
10.1. Врахування грошового виторгу, що надходить на рахунки клієнтів.
10.2. Врахування та звітність при виконанні касового прогнозу.
11. Складання річного звіту за встановленими формами.
"Операційний день банку" (ОДБ) – програмне забезпечення, яке обслуговує внутрішню поточну діяльність банку (бухгалтерський облік, обслуговування рахунків клієнтів тощо). Іноді ОДБ включає внутрішню платіжну систему (ВПС) банку.
Бухгалтерський облік – це визначена система постійного, безперервного, взаємопов’язаного документального контролю за господарською діяльністю підприємства (у тому числі і банку) в грошовій формі. Предметом бухгалтерського обліку є стан власних (капітал) залучених коштів (пасиви) та їх розміщення в кредитні та інші активні операції (активи).
ВПС – програмно-технічний комплекс із власними засобами захисту інформації, який експлуатується банком і здійснює платіжний обіг між підрозділами банку та іншими банківськими установами.
Головне завдання ОДБ – ведення всіх рахунків бухгалтерського обліку, включаючи розрахункові і кореспондентські рахунки клієнтів. Усі зміни в рахунках здійснюються на підставі первинних документів.
Для ОДБ первинним є грошовий документ у паперовому чи електронному вигляді, що ініціює платіж. Це може бути розпорядження на платіж, касовий або меморіальний ордер, платіжне доручення, реєстр на зарахування чи списання та ін.
Характерна особливість первинних документів ОДБ у національній валюті – їх уніфікованість. Можна виділити дві групи документів.
1) Документи за безготівковими розрахунками:
- платіжне доручення (головний),
- платіжна вимога,
- меморіальний ордер та інші.
В ОДБ вони вводяться та обробляються за єдиною технологією. Їх основне призначення – "обґрунтувати" платіж.
Платіж – переміщення суми між двома рахунками. Усі платежі поділяються на внутрішньобанківські (обидва рахунки належать одному банку) і міжбанківські (рахунки знаходяться в різних банках).
2) Касові документи:
- прибутковий і
- видатковий касовий ордер.
За традиційною банківською технологією, проводка може виконуватися лише за наявності санкції не менш ніж двох уповноважених співробітників.
Проводка (проводження) – короткий бухгалтерський запис, який відображає кореспонденцію рахунків. Записується таким чином:
а==>s==>b,
де а – що дебетується;
b – що кредитується;
S – сума, що знаходиться на рахунку.
Як уже зазначалося, "операційний день банку" – програмне забезпечення, яке обслуговує внутрішню поточну діяльність банку. Платіжний документообіг є ключовою складовою діяльності банку, оскільки господарча (уставна) діяльність банку зводиться до організації розрахунків (платіжного обігу) в готівковій та безготівковій формах через вклади, кредитування, гарантії, консультації та ін. Наскільки чітко, технологічно організовано документообіг, настільки легко реалізується виконання основних функцій банку. У будь-якій автоматизованій банківській системі найважливішою є технологія, що покладена в основу документообігу.
Розглянемо основні вимоги, які висуваються до платіжного документообігу:
- повинен мати універсальний, чіткій вхідний інтерфейс, через який надходять первинні грошові документи, що ініціюють платежі; при цьому для документообігу не повинно бути різниці між клієнтським грошовим документом та грошовим документом співробітників функціональних відділів банку; функціональний відділ – підрозділ банку, що займається основною функціональною діяльністю (кредитний, депозитний, вкладів населення, валютний, фондовий та ін.);
- забезпечувати прозору маршрутизацію платіжних документів;
- надавати можливість контролювати платіж на всьому маршруті його слідування;
- чітко розрізняти відповідальність бухгалтерів за платежі, що ними здійснюються (модифікувати інформацію може лише той, хто має на це право в силу службових обов’язків);
- сприяти підвищенню безпеки економічної інформації за рахунок розмежування доступу до неї різних категорій користувачів;
- дозволяти скасування платіжного документа, якщо в ньому або документі, що до нього відноситься, знайдено помилку до закриття операційного дня.
Для здійснення максимального контролю при вводі кожний первинний документ вводиться двічі різними співробітниками. В обробку приймаються лише ті документи, результат двох незалежних вводів яких співпав. Документи за безготівковими розрахунками вводять операціоніст і контролер, а касові документи – операціоніст і касир.
Допускається і більш складна технологія, при якій усі введені документи за безготівковими розрахунками додатково переглядаються на окремому робочому місці бухгалтером, який "випускає" потрібні документи на подальшу обробку.
У загальному випадку банк для здійснення міжбанківських платежів може мати декілька кореспондентських рахунків (Ностро і/або Лоро), до яких обов’язково входить кореспондентський рахунок в управлінні НБУ.
Коли є декілька кореспондентських рахунків, то для кожного міжбанківського платежу необхідно вказати, через який із них він буде здійснений. Вирішує це завдання спеціальний співробітник для роботи з кореспондентськими рахунками (позиціонер).
Первинний документ, який виходить за межі банку, тобто обґрунтовує міжбанківський платіж, повинен "схвалюватися" трьома співробітниками: операціоністом, контролером та позиціонером.
Внутрішнє представлення (структура) первинного документа в ОДБ, так званий електронний документ, повинно включати:
- дату заповнення і номер документа (власні дата і номер);
- вид документа;
- кореспондентські рахунки (дебет і кредит);
- суму і призначення платежу.
Касовий документ додатково включає касовий символ і, якщо необхідно, платіж – комісію за касову операцію.
В ОДБ з кожним документом пов’язується і внутрішня інформація:
- ідентифікація документа;
- ідентифікація вводу і контролю (хто, коли і на якому робочому місці);
- стадія обробки документа та інше.
Усі об’єкти, з якими працює бухгалтерський облік, групуються на синтетичних рахунках, що відкриваються відповідно до єдиних планів рахунків. Усі особові рахунки в межах України мають унікальну ідентифікацію.
Рахунки – бухгалтерські реєстри (переліки, списки), на яких за економічним змістом групуються і відображаються всі об’єкти бухгалтерського обліку. Записи до них здійснюються на підставі первинних документів, якими оформляються всі банківські операції. Усі рахунки поділяються на балансові і позабалансові. Балансові рахунки бувають активними, пасивними та активно-пасивними.
1) Пасивні рахунки призначені для обліку власних і залучених коштів. На них відображаються фонди банку, вклади (до запитання, термінові, ощадні), прибуток банку, отримані міжбанківські кредити, кошти в розрахунках.
2) Суми на активних рахунках показують, як використовуються всі кошти (ресурси) банку. На них відображаються готівка в касах, залишки на рахунках у банках-кореспондентах, короткострокові і довгострокові позики, витрати на капітальні вкладення, приміщення і техніку.
3) Частина рахунків має змішаний характер – активно-пасивні. На позабалансових рахунках показується рух цінностей і документів, які надходять у банк на зберігання, інкасо або комісію.
Кожний банк (філія) в межах України має унікальний код (МФО). Кожний відкритий у банку рахунок має свій номер, який разом з МФО однозначно його ідентифікує.
МФО банку має 6 цифр, з яких 5 інформаційних і одна контрольна, що вираховується за п’ятьма першими.
Номер рахунка має 12 цифр (як правило, використовуються 9), із яких 3 цифри задають балансовий номер другого порядку, 8 (як правило, 5) цифр – порядковий номер рахунка в межах балансової групи й одна цифра – контрольна. Контрольна цифра обраховується за 11 (як правило, 8) інформаційними цифрами рахунка і кодом (МФО) банку.
Баланс банку – це бухгалтерський документ, який відображає стан власних і залучених коштів банку та їх розміщення в кредитні та інші активні операції.
Усі операції з рахунками, які входять в один баланс, задаються проводками. В ОДБ проводка частіше задається за допомогою обертів. Кожна проводка – це два оберта за кореспондентськими рахунками.
Усі операції відображаються на рахунках бухгалтерського обліку за допомогою подвійного запису, при якому кожна операція проводиться однією сумою за дебетом одного рахунка і кредитом другого. Цей взаємозв’язок бухгалтерського обліку називається кореспонденцією рахунків, а рахунки – кореспондентськими.
Для зручності підготовки різноманітних документів в ОДБ підтримується інформація про залишки на рахунках на різні дати.
Для зберігання залишку на рахунку використовуються додатні і від’ємні числа. Додатній залишок відповідає дебетовому, а від’ємний – кредитовому.
Якщо рахунок активний, то його залишок, як правило, невід’ємний; у випадку пасивного рахунка залишок недодатний.
Якщо баланс коректний, то сума усіх залишків на рахунках повинна дорівнювати 0.
При виконанні проводки a==s==>b рахунок а дебетується, а рахунок b кредитується на суму s. Залишки sа і sb на рахунках а і b відповідно змінюються за формулами:
sa = sa + s і sb = sb – s.
Якщо а – активний і b – пасивний рахунки, то "реальні" залишки на обох рахунках збільшуються, що відображає збільшення ресурсів банку.
Якщо а – пасивний і b – активний рахунки, то "реальні" залишки на обох рахунках зменшуються, що відображає зменшення ресурсів банку.
Наприклад, коли клієнт "знімає" з рахунка (забирає з банку) гроші готівкою, то а – рахунок клієнта і b – рахунок каси.
Внутрішня структура рахунка включає:
- повний номер рахунка;
- його назву;
- ідентифікацію клієнта;
- дати відкриття і закриття;
- тип рахунка (пасивний, активний, активно-пасивний);
- поточний та мінімально допустимий (межа) залишок.
Крім того, з кожним рахунком пов’язуються всі обіги за ним і залишки на ті дні, коли з рахунком виконувалися які-небудь проводки.
Мінімально допустимий залишок (межа) g для активного і пасивного рахунків показує значення, починаючи з якого виникає "червоне сальдо" (overdraw).
Для розрахункового рахунка клієнта (пасивний), як правило, g = 0.
Якщо g < 0, то g – мінімальна сума, яку клієнт зобов’язаний постійно тримати на рахунку (фактично – плата за обслуговування рахунка).
Якщо g > 0, то g – допустима сума кредиту для клієнта (контокорентний рахунок).
Кожний оберт за рахунком включає:
- ідентифікацію первинного документа, який "породив" цей обіг;
- кореспондентський рахунок;
- дату та суму оберту.
Якщо оберт за дебетом, то сума додатня, якщо за кредитом – від’ємна.
Кожний залишок за рахунком на конкретну дату включає:
- залишок (зі знаком) на кінець вказаної дати;
- суму обертів за дебетом і за кредитом (невід’ємні) на цю дату.
Первинний документ – це підстава для здійснення операції над рахунками, при виконанні якої буде сформовано декілька проводок.
Розглянемо на прикладі, як "будуються" проводки при виконанні деяких типових операцій, коли жодний підрозділ банку (філія, відділення) не має свого внутрішнього замкненого балансу.
Нехай маємо платіжне доручення на переміщення суми s з рахунка на рахунок b. Платіжне доручення – розрахунковий документ, який містить доручення покупця (платника коштів) банку про перерахування з його рахунка певної суми на рахунок постачальника (одержувача коштів).
Якщо обидва рахунки є рахунками цього банку, то виконується проводка а==s==>b.
Якщо b – рахунок в іншому банку, то спочатку виконується проводка а==s==>tr, де tr – фіксований транзитний (проміжний) рахунок.
Після розв’язування задачі позиціонування, тобто визначення, через який кореспондентський рахунок с повинен відправлятися платіж, виконується проводка tr==s==>с.
Видатковий касовий ордер на видачу суми s готівкою з 2% комісійних за переведення коштів у готівку: якщо а – рахунок клієнта, k – рахунок каси і р – рахунок прибутку банку, то виконується дві проводки:
а==s==>k і а==s*0.02==>р.
Припустимо, що проводка а==s==>b сформована на підставі первинного документа з номером n, тоді її виконання зводиться до виконання двох обертів:
- за рахунком а на суму s (рахунок-кореспондент b);
- за рахунком b на суму s (рахунок-кореспондент а).
Позначимо оберт за рахунком а на суму s1, виконаний датою d на основі документа n, як Оbr (а, s1, n. d). Він виконується за таким алгоритмом:
іf
Серед обертів за рахунком а датою d є
оберт за документом n на суму -s1
then
Знайдений оберт вилучається.
Змінюється залишок на рахунку sа на sа+s1 (sа= sа+s1). Змінюється залишок на дату d, зменшуючи оберти на |s1| за дебетом (s1 < 0) або за кредитом (s1 > 0), можливо, вилучаючи після цього залишок.
else
Додається цей оберт.
Змінюється залишок на рахунку sа на sa+s1 (sа=sа + s1). Змінюється залишок на дату d, збільшуючи оберти на |s1| за дебетом (s1 > 0) або кредитом (s1 < 0), можливо, додаючи залишок.
Нехай платіжна вимога на переміщення суми s з рахунка а на рахунок іншого банку b має номер n. Спочатку датою d виконується проводка на транзитний рахунок tr а==s==>tr, при цьому виконуються оберти за рахунками а і tr на суми s та -s. Відповідно до алгоритму це призводить до появи одного оберту Оbr (a, s, n, d) за рахунком а та одного Оbr (tr, -s, n, d) за рахунком tr. Після розв’язання задачі позиціонування переміщення завершується проводкою tr==s==>c, де с – кореспондентський рахунок.
Проводка може виконуватися:
- датою d – оберт Оbr (tr, -s, n, d) за транзитним рахунком буде вилучений, і з’явиться оберт за кореспондентським рахунком Оbr (c, -s, n, d);
- датою d1 (пізніше) – додаються оберти за транзитним Obr (tr, s, n, d) і кореспондентським Оbr (с, -s, n, d) рахунками.
Часто банк має складну організацію, що впливає на структуру ОДБ. Відомо, що банк – це сукупність філій, які мають власні МФО і кореспондентські рахунки в НБУ, функціонують незалежно від інших філій і мають власний незалежний баланс. Але при цьому вони не є юридичними особами, а їх баланси враховуються в консолідованому балансі банку. Кожна філія має одне або декілька відділень, що обслуговують клієнтів і можуть мати замкнений баланс.
У простому випадку програмне забезпечення такого банку може складатися з декількох ОДБ, які працюють незалежно в кожній з філій, і додаткового комплексу програм, що дозволяють формувати загальні документи у банку (включаючи консолідований баланс) на підставі документів окремих ОДБ.
У більш складному випадку забезпеченням банку є єдиний ОДБ, що обслуговує всі філії, дозволяє здійснювати оперативний збір інформації, контроль та управління і має внутрішню платіжну систему.
При наявності єдиного ОДБ платіж між філіями банку є внутрішньобанківським, що здійснюється лише засобами ОДБ і не стосується зовнішніх кореспондентських рахунків. З’являється можливість ефективніше використовувати кошти на кореспондентських рахунках в інших банках шляхом централізованого вирішення задачі позиціонування.
Структурно базовий ОДБ включає такі блоки (вузли):
- "Відділення" – обслуговування клієнтів, ввід, контроль та випуск первинних документів;
- "Центр" (філія) – обробка документів, які прийшли з відділень, внесення змін у рахунки, ведення (супровід) балансу (балансів);
- "Позиціонування" – прийняття рішень про переміщення сум за межі банку (філії), ведення лімітів за кореспондентськими рахунками;
- "Фільтр" – узгодження форматів різних систем електронних платежів;
- "Гіперцентр" (центральний офіс банку) – супровід єдиної спільної (загальної) бази рахунків, ведення консолідованого балансу банку, можливо, у розрізі філій і/або відділень.
Кожний із блоків (вузлів) може функціонувати на одному комп’ютері або локальній мережі; вузол має унікальний номер у межах ОДБ. Різні компоненти системи можуть бути розташовані на значній відстані один від одного. Зв’язок між різними вузлами здійснює окремий рівень ОДБ – електронна пошта. Залежно від способів з’єднань окремих вузлів ОДБ в єдиний комплекс формуються бази для різних внутрішньобанківських платіжних систем.
Розглянемо один із найпростіших варіантів організації ВПС, коли ОДБ включає єдиним блоком "Центр", "Позиціонування" і "Гіперцентр", які функціонують у центральному офісі банку.
При такій організації в усіх відділеннях і філіях розміщуються блоки "Відділення" і програми, які забезпечують рівень електронної пошти. Це знижує витрати на експлуатацію такої ОДБ, бо висококваліфікованих програмістів і більш потужну техніку можна зосередити в одному місці.
Для формування замкнених балансів окремими підрозділами банку та консолідованого балансу вся множина рахунків розбивається на декілька підмножин (груп), які не перетинаються. Кожну групу утворюють рахунки, які входять у замкнений баланс відділення, філії або центрального офісу. Взаємодія між ними при виконанні внутрішньобанківських проводок між рахунками із різних груп (балансів) відображається на внутрішніх кореспондентських рахунках, які, як правило, відображають залежність між різними групами (балансами). Взаємозв’язок різних груп рахунків за допомогою внутрішніх кореспондентських рахунків визначає роботу ВПС.
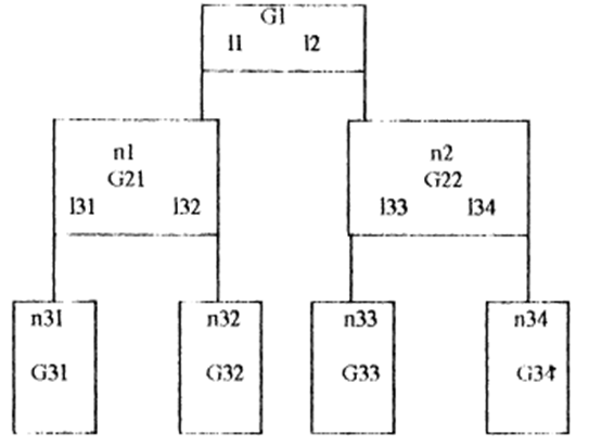
Розглянемо ієрархічний взаємозв’язок, при якому рахунки пов’язані з рахунками головної контори філії (баланси відділень входять у консолідований баланс філії), а головні групи рахунків філій пов’язані з рахунками центрального офісу, утворюючи в цілому ієрархічну ("деревовидну") залежність.
Наприклад, нехай G1 – група рахунків центрального офісу, G21, G22 – групи рахунків головних контор двох філій, а G31, G32, G33, G34 – групи рахунків відділень.
Ієрархічна залежність цих семи груп рахунків повністю відображає залежність між окремими підрозділами банку.
Взаємозв’язок між групами забезпечують декілька пар кореспондентських рахунків:
l1, l2, l31, l32, 133, l34 – рахунки Лоро;
n1, n2, n31, n32, n33, n34 – рахунки Ностро.
При цьому рахунки l1 і l2 входять у групу G1;
n1, l3, l32 – у групу G21;
n2, l33, l34 – у групу G22;
n31 – у G31;
n32 – у G32;
n33 – у G33;
n34 – у G34.
Нехай а і b – рахунки банку, який має декілька різних внутрішніх замкнених балансів, відповідно до яких усі рахунки розбиті на групи так, як показано на рис. 1.

Рис. 1. Ієрархічна залежність груп рахунків
Якщо а і b входять в одну групу, то переміщення суми s з рахунка а на рахунок b вимагає однієї проводки а==s==>b.
Якщо а і b входять у різні групи (баланси), то реалізація переміщення суми s зачіпає внутрішні кореспондентські рахунки і вимагає більше ніж однієї проводки.
Наведемо типові приклади формування проводок: ==а входить у групу G31 і b – у групу G32:
а==s==>n31, l31 ==s==> l32, n32 ==s==> b;
== а входить у групу G31 і b – у групу G1:
а==s==> n31, l31==s==>n1, l1 ==s==> b;
== а входить у групу G31 і b – у групу G34:
а ==s==> n31, l31 ==s==> n1, l1 ==s==> l2,
n2==s==> n34, n34==s==> b;
==а входить у групу G1 і b – у групу G32:
а==s==> l1, n1==s==> l32, n32==s==> b;
== а входить у групу G21 і b – у групу G32:
а==s==> l32, n32==s==> b.
У сучасних умовах для успішного розвитку та стійкості в конкурентній боротьбі комерційним банкам потрібно дещо більше, ніж засоби автоматизації типу ОДБ, тобто необхідно впроваджувати комплексні повнофункціональні системи, що підтримують інформацію на валютному ринку, ринку міжбанківських кредитів, фондовому ринку; автоматизацію більш складних, ніж бухгалтерський облік, банківських операцій; розрахунково-касове обслуговування, кредити, депозити та ін. Сьогодні вже не достатньо автоматизації лише "старих" банківських процедур, необхідно автоматизувати "найкращу практику", тобто впроваджувати нові інформаційні технології.
Прогресивні напрями розвитку банків вимагають фундаментальних змін, які можна здійснити шляхом введення прогресивних банківських систем. Основою для створення інтегрованих банківських систем може стати архітектура клієнт-сервер, реалізована, наприклад, у системі управління реляційними базами даних (Oracle, Sybase, Іnformіx, Іngress, Progress та ін.).
Література
- Антонов В. М. АРМ економіста, фінансиста, менеджера. – К.: Таксон, 1998. – 120 с.
- Антонов В. Н. АРМ: Вопросы практического использования. – К.: Лыбидь, 1992. – 164 с.
- Антонов В. Н. Архитектура интеллектуально-экспертной системы поддержки принятия решений // Информатизация и новые технологии. –1996. – № 4. – С. 16-18.
- Антонов В. Н. Интеллектуально-экспертная графическая система // Информатизация и новые технологии. – 1996. – № 2. – С. 17-20.
- Антонов В. Н. Интеллектуально-экспертная система обработки документов, подсказки принятия решений: метод построения и реализации // УСиМ. – 1995. – № 3. – С. 82-85.
- Антонов В. Н. Проектирование объектно-ориентированых интеллектуальных АРМ// УСиМ. – 1997. – № 4/5. – С. 102-106.
- Антонов В. Н., Антонова Ю. В. Основы проектирования интеллектуальных АРМ // Информатизация и новые технологии. – 1994. – № 1/2. – С. 27-29.
- Банки на развивающихся рынках: В 2-х т. / Кол. авт. – М.: Финансы и статистика, 1994.
- Банківська енциклопедія / Під ред. проф. А. М. Мороза – К.: Ельтра, 1993. – 328 с.
- Велш Глен А., Шорт Денієл Г. Основи фінансового обліку. – К.: Основи, 1997. – 943 с.
- Волошин І. Розрахунок резервів для відшкодування можливих витрат за кредитними операціями за допомогою коефіцієнтного аналізу та повної моделі банку // Вісник НБУ. – 1999. – № 9. – С. 61-64.
- Ганах Н. І., Мельниченко І. Г. До питання розвитку ринку інформаційного бізнесу в Україні // Вісник Білоцерківського державного аграрного університету. – 3-ій вип. – Ч. 2. – Біла Церква, 1997. – С. 125-130.
- Ганах Н. І., Мельниченко Г. І. Застосування методів експериментально-статистичного моделювання для дотримування маневрених характеристик виробництва // Проблеми праці, економіки та моделювання. – Ч. 1. – Хмельницький, 1998. – С. 52-54.
- Ганах Н. І., Прокопенко Н. С. Особливості сучасного податкового законодавства України в контексті прийняття Податкового кодексу // Регион, город, предприятия в условиях переходной экономики. – Донецк: ИЭПИ НАН Украины, 2000. – С. 62-68.
- Гроші та кредит: Підручник / М. І. Савлук, А. І. Мороз та ін. – К., 1992. – 386 с.